编辑
2024-06-28
DeployDiary
00

项目描述

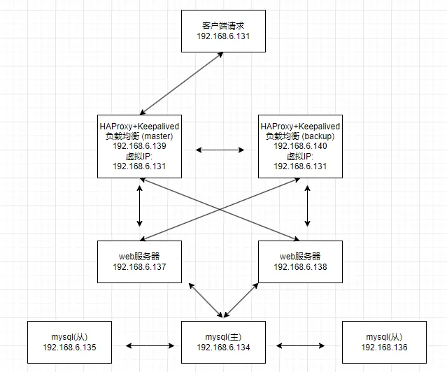
Web 前端采用 Nginx/HAProxy+Keepalived 作负载均衡器;后端wordpress采用 MySQL数据库一主多从或读写分离架构实现。

项目架构图:

image.png

编辑
2024-06-26
DeployDiary
00

WordPress简述

WordPress是一个开源的内容管理系统(CMS),用于创建和管理网站。它是使用PHP语言编写的,并使用MySQL数据库进行数据存储。具有大量的主题和插件,拥有庞大的社区支持,用户可以通过论坛、博客、教程等途径获取帮助和分享经验。总之,WordPress是一个强大而灵活的网站建设工具,适用于各种规模和类型的网站建设项目。无论是个人用户还是企业机构,都可以通过WordPress实现他们的网站目标。

基础架构

本次项目主要用到LNMP(Linux+Nginx+Mysql+PHP)架构。

编辑
2024-06-24
TechNotes
00

GitHub Copilot 简介

GitHub Copilot 是一款由 GitHub 与 OpenAI 合作推出的代码自动补全工具,基于 GPT-3 技术。它能够根据上下文和注释提示,为开发者提供智能的代码建议。在日常使用中,熟练掌握 Copilot 的快捷键可以极大地提高编码效率。本文将深入介绍 GitHub Copilot 的快捷键,帮助开发者更好地利用这一强大工具。

image.png

编辑
2024-06-24
TechNotes
00

问题描述

  • 使用U盘刻录Linux ISO 系统镜像后, 想恢复U盘时, 由于使用DiskGenius直接删除了U盘的所有分区, 不知为何, 无法正常格式化; 使用DiskGenius格式化U盘后电脑无法正常识别U盘, 而使用磁盘管理格式化U盘则提示系统找不到指定文件.

解决方法

编辑
2024-06-20
Python
00

Python 数据类型详解:可变与不可变、可哈希与不可哈希

在Python中,理解数据类型的可变性可哈希性是编写高效代码的基础。本文将详细讨论Python中不同类型对象的可变性和哈希性,包括它们的优缺点和适用场景,帮助开发者更好地选择合适的数据类型。


一、数据类型分类表

数据类型可变性哈希性优点缺点适用场景示例
int不可变可哈希简单、可哈希修改需新建对象存储数值x = 5
float不可变可哈希精确度高、可哈希修改需新建对象科学计算x = 3.14
str不可变可哈希安全、可哈希修改需新建对象文本处理s = "hello"
tuple不可变可哈希安全、可哈希修改需新建对象多线程共享数据t = (1, 2, 3)
list可变不可哈希灵活、支持修改线程不安全动态数组lst = [1, 2, 3]
dict可变不可哈希快速查找、键值对存储不能作为字典键快速存储、查找d = {"a": 1}
set可变不可哈希支持去重、集合运算无法嵌套去重操作、集合运算s = {1, 2, 3}
frozenset不可变可哈希安全、可哈希不能修改不变集合fs = frozenset([1, 2, 3])